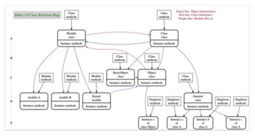
Graphvizというオープンソースのグラフ描画ツールがある これはマウスを使ってグラフオブジェクトを配置していくような 一般的なグラフツールとは違って DOTという言語を用いてスクリプトを記述し そこで表現されたグラフを視覚化するものだ 各要素の配置を…
引用をストックしました
引用するにはまずログインしてください
引用をストックできませんでした。再度お試しください
限定公開記事のため引用できません。